Selamat datang di website BPR Solider (061) 6853727

  • Beranda
  • Tentang Kami
    • Jaringan Kantor
    • Sejarah
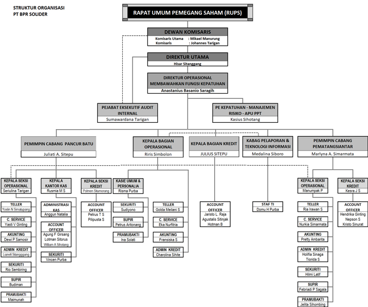
    • Struktur Organisasi
    • Visi & Misi
    • Pengurus
  • Produk & Layanan
    • Tabungan
    • Deposito
    • Kredit
      • Tujuan Pinjaman
      • Persyaratan Kredit
      • Contoh Tabel Angsuran Flat (Bunga Tetap)
      • Contoh Tabel Angsuran Sliding (Bunga Menurun)
    • Agen/Mitra
  • Laporan
    • Laporan Edukasi Literasi
    • Laporan Inklusi Keuangan
    • Laporan Keuangan
    • Laporan Keberlanjutan
    • Laporan Transparansi Pelaksanaan Tata Kelola
    • Publikasi
  • Aplikasi Online
    • Formulir Permohonan Kredit
    • Simulasi Kredit
  • Berita
  • Karir

Struktur Organisasi

Menu
  • Jaringan Kantor
  • Sejarah
  • Struktur Organisasi
  • Visi & Misi
  • Pengurus
Berita Terbaru
Pengumuman Tutup Operasional Kantor Tgl 02 Januari 2026
16 Des 2025 | 23:00:00

Pengumuman Tutup Operasional Kantor Tgl 5 Desember 2025
26 Nov 2025 | 09:10:41

Penetapan Tingkat Bunga Penjaminan Untuk Simpanan di Bank Perekonomian Rakyat
04 Jun 2025 | 14:56:19

© 2018-2026 PT. Bank Perkreditan Rakyat Solider. All Rights Reserved
Jl Veteran Nomor 79 Pasar X Labuhan Deli 201353 - Telp (061) 6853727 - Fax (061) 6850747